索引號:00000000/2024-22225887
文號:清政辦發[2024]5號
統一登記號:HNDR-2024-01002
公開方式:政府網站
公開範圍:全部公開
信息時效期:
簽署日期:
登記日期:
所屬機構:衡南縣人民政府辦公室
所屬主題:環保
發文日期:2024-05-16
公開責任部門:
HNDR-2024-01002
清政辦發[2024]5號
衡南縣人民政府辦公室
關於印發《衡南縣重汙染天氣應急預案(2024年修訂版)》的通知
各鄉鎮人民政府、街道辦事處,縣直機關相關單位:
《衡南縣重汙染天氣應急預案(2024年修訂版)》已經縣人民政府同意,現印發給你們,請認真遵照執行。
衡南縣人民政府辦公室
2024年5月16日
衡南縣重汙染天氣應急預案(2024年修訂)
目 錄
1 總則……………………………………………………………1
1.1 編製目的………………………………………………1
1.2 編製依據………………………………………………1
1.3 適用範圍………………………………………………1
1.4 預案體係………………………………………………2
1.5 工作原則………………………………………………2
2 應急組織體係及職責…………………………………………3
2.1 縣重汙染天氣應急組織機構…………………………3
2.2 重汙染天氣應對專家組………………………………4
3 應急準備………………………………………………………4
3.1 修訂應急減排項目清單………………………………4
3.2 夯實應急減排措施……………………………………4
3.3 指導企業製定“一廠一策”實施方案………………5
4 監測與預警……………………………………………………5
4.1 監測與預報……………………………………………5
4.2 預警分級………………………………………………6
4.2.1縣級預警……………………………………………6
4.2.2市級區域聯動預警…………………………………7
4.3 預警會商………………………………………………7
4.4 預警發布………………………………………………7
4.5 信息報告………………………………………………8
4.6 預警變更………………………………………………8
4.7 預警解除………………………………………………9
5 應急響應………………………………………………………9
5.1 響應分級及啟動………………………………………9
5.2 Ⅲ級響應措施…………………………………………9
5.3 Ⅱ級響應措施……………………………………… 12
5.4 Ⅰ級響應措施……………………………………… 14
5.5 響應級別調整或終止……………………………… 15
6 區域應急聯動……………………………………………… 15
7 總結評估…………………………………………………… 16
8 應急保障…………………………………………………… 17
8.1人力資源保障…………………………………………17
8.2資金保障………………………………………………17
8.3科技保障………………………………………………17
8.4通信與信息保障…………………………………… 17
8.5責任與獎懲………………………………………… 17
9 預案管理…………………………………………………… 18
9.1 預案宣傳…………………………………………… 18
9.2 預案培訓…………………………………………… 18
9.3 預案管理…………………………………………… 19
10 預案實施………………………………………………… 19
附件1…………………………………………………… 21
附件2…………………………………………………… 22
附件3…………………………………………………… 23
1 總則
1.1 編製目的
為進一步完善重汙染天氣應對機製,統籌做好全縣重汙染天氣應急響應工作,提高重汙染天氣預報預警、應急響應能力和環境精細化管理水平,保護公眾健康,製定本預案。
1.2 編製依據
《中華人民共和國環境保護法》《中華人民共和國大氣汙染防治法》《中華人民共和國突發事件應對法》《國家突發事件總體應急預案》《國家突發環境事件應急預案》《中共中央國務院關於全麵加強生態環境保護堅決打好汙染防治攻堅戰的意見》《深入打好重汙染天氣消除、臭氧汙染防治和柴油貨車汙染治理攻堅戰行動方案》《湖南省大氣汙染防治條例》《關於加強重汙染天氣應對夯實應急減排措施的指導意見》《中共湖南省委湖南省人民政府關於深入打好汙染防治攻堅戰的實施意見》《湖南省突發事件應急預案管理辦法》《湖南省突發事件總體應急預案》《湖南省突發環境事件應急預案》《湖南省重汙染天氣應急預案》《衡陽市人民政府辦公室關於印發<衡陽市重汙染天氣應急預案(2023年修訂)>的通知》等法律法規和有關規定。
1.3 適用範圍
本預案適用於衡南縣行政區域內出現的除沙塵天氣外的重汙染天氣預警及應急響應工作。國家出台相應標準嚴於本文件的,執行國家標準。
1.4 預案體係
本預案是衡陽市重汙染天氣應急預案的下級預案(子預案),與衡陽市重汙染天氣應急預案相銜接,並以其為依據,對相關內容進行分解、細化、支撐和補充;是衡南縣突發事件總體應急預案體係的重要組成部分,是縣級專項應急預案,統領全縣重汙染天氣應對和區域應急聯動工作。
1.5 工作原則
(1)以人為本,預防為主。把保障人民群眾身體健康作為重汙染天氣應急響應的出發點,強化節能減排措施,切實預防重汙染天氣的發生,最大程度降低重汙染天氣對人民群眾身體健康的影響。
(2)科學預警,分級管控。完善空氣質量監測監控體係,加強分析研判,實行定期會商,科學預警。積極實施差異化管控措施,動態更新重汙染天氣應急減排項目清單,根據不同預警等級,采取相應級別的應急響應措施,有效降低汙染影響程度。
(3)統一領導,屬地管理。完善全縣統一的重汙染天氣應急組織體係,明確縣直機關相關單位、衡南高新技術產業開發區管委會職責分工,各單位依職責開展重汙染天氣應對工作,積極開展區域應急聯動。
(4)部門聯動,社會參與。加強各有關部門協調聯動,建立健全信息共享機製,協同做好重汙染天氣應對工作。完善信息公開製度,及時準確發布空氣質量監測和預警相關信息,加強宣傳引導,提高人民群眾自我防護意識和參與意識,共同改善環境空氣質量。
2 應急組織體係及職責
2.1 縣重汙染天氣應急組織機構
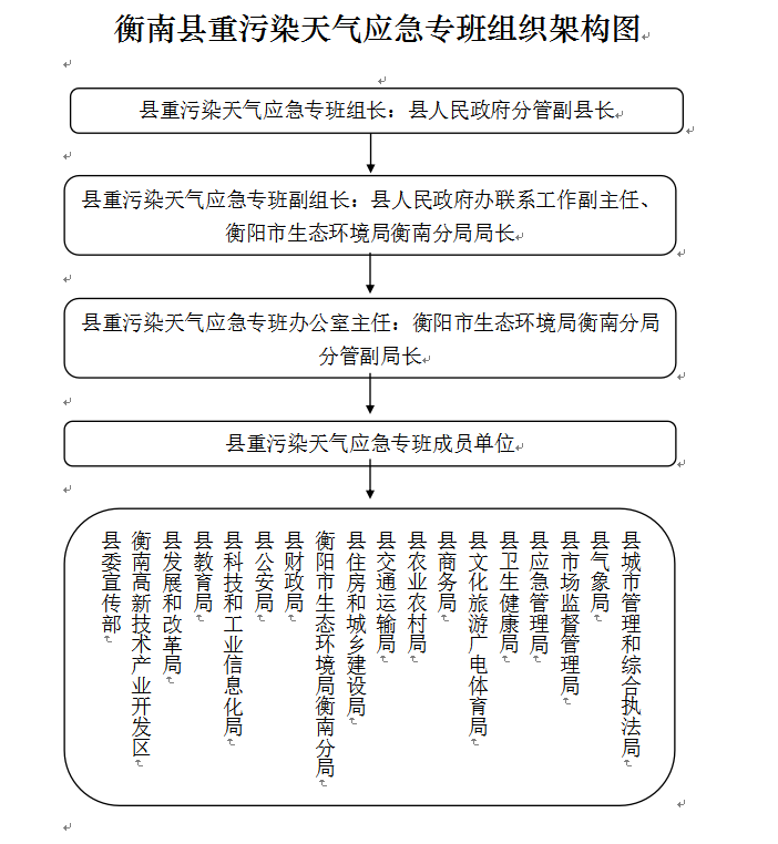
在衡南縣生態環境保護委員會下設立衡南縣重汙染天氣應急專班(以下簡稱“專班”)統一領導、指揮和組織協調全縣重汙染天氣應對工作(衡南縣重汙染天氣應急專班架構圖見附件1)。
組 長:縣人民政府分管副縣長
副組長:縣人民政府辦聯係工作副主任、衡陽市生態環境局衡南分局局長
成員單位:縣委宣傳部、衡南高新技術產業開發區管理委員會、縣發展和改革局、縣科技和工業信息化局、縣教育局、縣財政局、縣公安局、衡陽市生態環境局衡南分局、縣住房和城鄉建設局、縣交通運輸局、縣農業農村局、縣商務局、縣文化旅遊廣電體育局、縣衛生健康局、縣應急管理局、縣市場監督管理局、縣氣象局、縣城市管理和綜合執法局。(各成員單位職責分工見附件3)
縣專班辦公室設在衡陽市生態環境局衡南分局,由衡陽市生態環境局衡南分局分管副局長兼任辦公室主任。辦公室組建監測預警組、重汙染天氣應對組、督導檢查組、宣傳報道組,指導和檢查成員單位重汙染天氣應對工作。(上述機構相關職責見附件3)
2.2 重汙染天氣應對專家組
縣專班辦公室組建重汙染天氣應對專家組,參與重汙染天氣預報、預警、響應及總結評估,形成專家會商結果,為重汙染天氣應對提供技術支撐與對策建議。專家組涵蓋氣象、環境監測、大氣科學及汙染防治等領域。
3 應急準備
3.1 修訂應急減排項目清單
衡陽市生態環境局衡南分局根據上級生態環境部相關要求明確重點行業績效分級標準及差異化應急減排措施製定意見。衡陽市生態環境局衡南分局應按照重汙染天氣減排比例要求,定期修訂重汙染天氣應急減排項目清單,清單須包括工業源、移動源、揚塵源等排放源的基本信息和相應預警級別下的減排措施,原則上所有涉氣企業均應納入應急減排清單。每年9月底前,衡陽市生態環境局衡南分局應完成年度應急減排清單修訂工作,持續推進重點行業績效分級,將修訂的應急減排清單報縣專班辦公室備案,並向社會公開。
3.2 夯實應急減排措施
以衡南縣為單位核算減排基數,主要包括基礎排放量和應急減排基數,通過實施協同減排,二氧化硫、氮氧化物、顆粒物和揮發性有機物在重汙染天氣III級、II級、I級應急響應期間強製性減排措施汙染物應急減排比例應分別達到全社會排放量的10%、20%和30%以上。減排清單可根據本地汙染物排放構成適當調整二氧化硫和氮氧化物減排比例,但二者比例之和不應低於上述總體要求。在製定減排措施時,應在滿足減排比例要求的前提下,采取差異化減排措施。
3.3 指導企業製定“一廠一策”實施方案
衡陽市生態環境局衡南分局會同相關部門指導納入應急減排項目清單的工業企業製定“一廠一策”實施方案和“公示牌”,實施方案包含企業基本情況、主要生產工藝流程、主要涉氣產排汙環節及汙染物排放情況(含重型運輸車輛及非道路移動機械),並載明不同級別預警下的應急減排措施,明確具體停產的生產線、工藝環節和各類減排措施的關鍵性指標,細化具體減排工序責任人及聯係方式等。公示牌應安裝在廠區入口等醒目位置。對生產工序簡單、重汙染天氣預警期間實施全廠停產、整條生產線停產和輪流停產的工業企業,可隻製定“公示牌”。
4 監測與預警
4.1 監測與預報
衡南生態環境監測站、縣氣象局負責完善本行政區域重汙染天氣監測預警機製,實現資源共享。聯合開展本縣空氣質量監測和預報,嚴格按照《環境空氣質量標準》(GB 3095)及有關規定開展環境空氣質量和氣象條件日常監測,做好數據收集處理、環境空氣質量現狀評價以及趨勢預測預報工作。
4.2 預警分級
4.2.1 縣級預警
以AQI日均值為指標,按連續24小時(可以跨自然日)均值計算,按照汙染天氣持續時間、影響範圍和汙染程度等因素,將重汙染天氣預警分為3個級別,由輕到重依次為黃色預警、橙色預警、紅色預警。
黃色預警:預測縣區日均AQI>200或預測日AQI>150持續48小時及以上,且未達到高級別預警條件。
橙色預警:預測縣區日均AQI>200持續48小時或預測日AQI>150持續72小時及以上,且未達到高級別預警條件。
紅色預警:預測縣區日均AQI>200持續72小時且預測日AQI>300持續24小時及以上。
堅持預防為主的原則,當預測未來24小時出現PM10均值濃度>150 μg/m3、PM2.5均值濃度>75 μg/m3或臭氧(O3)8小時滑動平均濃度>160 μg/m3,且尚未達到黃色預警條件時,應加強公眾健康防護信息提示,可以結合實際情況,參照應急減排項目清單采取臨時管控措施。
當預測可能出現上述汙染天氣條件時,應當按空氣質量預報結果上限確定預警級別。當監測AQI>150且預測未來24小時內空氣質量不會有明顯改善時,應根據實際汙染情況盡早啟動或調整相應級別的預警。
4.2.2 市級區域聯動預警
縣專班辦公室收到衡陽市重汙染天氣應急組織機構的區域聯動橙色預警、紅色預警信息時,應及時通知縣重汙染天氣應急組織機構啟動相應級別或更高級別的預警響應。
4.3 預警會商
衡陽市生態環境局衡南分局會同相關部門開展重汙染天氣預警會商工作。預測出現重汙染天氣時,應當及時發起會商。未發布預警信息、重汙染天氣已經出現時,要實時會商。當預測出現符合重汙染天氣預警條件的天氣時,衡南生態環境監測站、縣氣象局及時將重汙染天氣空氣質量、氣象條件及預測預報結果提供會議會商,由衡陽市生態環境局衡南分局向縣重汙染天氣應急專班提出預警建議。區域聯動預警和縣級預警響應期間應增加會商頻次,必要時請縣專班組長、副組長和有關成員單位負責人、專家組參與會商。
4.4 預警發布
當預測到未來空氣質量可能達到相應級別預警啟動條件時,重汙染應急組織機構原則上應提前24小時發布預警信息或按照區域應急聯動要求及時啟動預警。
區域聯動預警由縣專班副組長批準後發布,紅色預警由縣專班組長批準後發布,黃色預警、橙色預警由縣專班副組長批準後發布。
預警信息須明確預警級別、啟動時間、應急響應區域範圍、響應級別和響應措施等內容。預警信息由衡陽市生態環境局衡南分局會同縣氣象局通過衡南縣突發事件預警信息發布係統向大氣汙染防治相關責任人發送,衡陽市生態環境局衡南分局負責定期收集和更新大氣汙染防治相關責任人名單並提供給縣氣象局,由縣氣象局將名單入庫至衡南縣突發事件預警信息發布係統。通信管理部門按照有關規定組織協調各電信運營企業向公眾發送重汙染天氣預警短信,同時通過門戶網站、廣播、電視、新媒體等新聞媒介發布。
4.5 信息報告
區域聯動預警或縣級預警發布後由衡南縣生態環境保護委員會辦公室通過電子公文、電報、傳真、郵件等方式向縣政府總值班室、縣專班各成員單位發布預警信息。
4.6 預警變更
在預警有效期內,衡陽市生態環境局衡南分局會同縣氣象局加強研判和跟蹤分析,如有分析結論證明可以提升或降低預警級別的,由衡陽市生態環境局衡南分局向縣重汙染天氣應急專班報告並提出預警變更建議。
當預測發生前後兩次重汙染過程,且間隔時間未達到解除預警條件時,按一次重汙染過程計算,按高級別啟動預警。當預測或監測空氣質量達到更高級別預警條件時,盡早升級管控措施。當空氣質量改善到相應級別預警啟動標準以下,且預測將持續36小時以上時,可降低預警級別。
預警變更的主體及程序和預警發布相同。
4.7 預警解除
衡陽市生態環境局衡南分局會同縣氣象局預測或監測空氣質量指數將降至或已降至黃色預警條件以下,且預測將持續36小時以上時,衡陽市生態環境局衡南分局提出解除預警建議,報縣重汙染天氣應急專班批準後發布。
預警解除的主體及程序和預警發布相同。
5 應急響應
5.1 響應分級及啟動
與預警等級相對應,實行三級應急響應。
當發布黃色預警時,啟動Ⅲ級應急響應。
當發布橙色預警時,啟動Ⅱ級應急響應。
當發布紅色預警時,啟動Ⅰ級應急響應。
區域聯動預警或縣級預警發布後,縣專班各成員單位按照各自職責,迅速啟動相應級別或更高級別應急響應,落實應急值守製度,做好應急人員、車輛、設備、物資的調度,並采取相應措施。
5.2 Ⅲ級響應措施
縣區啟動重汙染天氣應急預案III級響應時應當至少采取以下措施:
(1)強製性減排措施
按照重汙染天氣應急減排清單,在確保安全生產的前提下,有計劃地實施對應預警級別下的應急減排措施,減少汙染物排放。在保障縣區正常運行的條件下,縣人民政府應督導落實以下措施:
①工業源減排措施。水泥行業實施常態化錯峰生產;按照重汙染天氣應急預案、應急減排清單,精準實施黃色預警級別工業企業應急減排措施。對納入應急減排清單的企業,按照“一廠一策”企業減排操作方案,明確具體的停、限產生產裝置、工藝環節和各類關鍵性指標,做到企業應急減排措施“可操作、可監測、可核查”。工業企業減排措施應以停止排放汙染物的生產線或主要產排汙環節(設備)為主;對不可臨時中斷,通過采取提高治汙效率、限製生產負荷等措施減排的生產線或生產工序,應當依法安裝廢氣自動監控設施和分布式控製係統,並能夠提供一年以上的數據記錄,同時應根據季節特點指導企業預先調整生產計劃,確保預警期間能夠落實減排措施。避免對非涉氣工序、生產設施采取停限產措施,確保應急管控措施精準到位,降低對企業正當生產經營的影響。
②揚塵源減排措施。執行重汙染天氣揚塵源應急減排清單對應預警級別減排措施。施工工地應停止土石方作業、建築拆除、噴塗粉刷、護坡噴漿、混凝土攪拌、渣土運輸等,礦山、砂石料廠、石材石板廠等應停止露天作業,主幹道和易產生揚塵路段應增加機掃和灑水等保潔頻次。
③移動源減排措施。執行重汙染天氣移動源應急減排清單黃色預警級別減排措施。除應急搶險、民生保障工程外,未安裝密閉裝置易產生遺撒的運輸車輛停止上路行駛。涉大宗物料運輸單位應製定詳細交通運輸源頭管控方案並配備有關硬件監管設施。移動源除明確停駛方案外,還應嚴格執行源頭管控有關要求,包括加強油品儲運銷環節監管和加油加氣站油氣回收係統的使用情況排查、開展油品檢測、抽查機動車銷售企業環保達標情況,以及加強柴油貨車路檢路查以及集中使用、停放地入戶檢查的頻次和力度等。加大不合格非道路移動機械監督檢查頻次,依法查處違法行為。
④其他減排措施。重汙染天氣應急期間嚴格禁止農作物秸稈及雜物露天焚燒,加大餐飲油煙處理設施正常運行監管力度和頻次,禁止露天燒烤,按照縣人民政府公告要求禁止燃放煙花爆竹。
(2)建議性減排措施
①倡導企事業單位節約用電,減少能源消耗,冬季取暖設施溫度較平日調低2-4攝氏度;減少電腦、打印機、複印機、傳真機等辦公設備待機能耗;充分利用自然光照明,推廣使用節能照明燈具,盡可能減少照明數量和時間。
②倡導公眾綠色出行,盡量乘坐公共交通工具或新能源汽車等出行,駐車時及時熄火,減少車輛原地怠速運行時間。
③倡導公眾綠色消費,單位和公眾盡量減少塗料、油漆、溶劑等含揮發性有機物的原材料及產品使用。
④倡導未納入應急管控的大氣汙染物排放單位根據實際情況控製汙染工序生產,主動減排,可在達標排放基礎上提高汙染治理設施效率,調整汙染工序的生產時間,進一步減少汙染物排放。
(3)健康防護指引
①提醒兒童、孕婦、老年人和患有呼吸係統、心腦血管疾病及其他慢性疾病等易感人群盡量留在室內,避免戶外活動,盡量減少開窗通風時間。
②提醒一般人群減少或避免戶外活動,如不可避免,建議采取佩戴口罩、縮短戶外工作時間等必要的防護措施。
③室外工作、執勤、作業、活動等人員可以采取佩戴口罩、縮短戶外工作時間等必要的防護措施。
④建議中小學、幼兒園減少室外課程及戶外活動。
⑤醫療衛生機構積極開展大氣汙染對人體健康產生不良影響的知識宣傳與谘詢;加強對呼吸類疾病患者的就醫指導和診療保障。
⑥縣重汙染天氣應急組織機構要組織專家解讀預警信息和采取的應急措施效果,宣傳重汙染天氣應急工作和公眾健康防護知識,引導公眾建立合理的心理預期,客觀評價並積極參與到應對工作中。
5.3 Ⅱ級響應措施
在落實縣區Ⅲ級響應措施的基礎上,增加以下措施:
(1)縣專班辦公室督促指導落實各項應急響應措施。
(2)衡陽市生態環境局衡南分局會同縣氣象局增加重汙染天氣下環境空氣質量的監測預警會商頻次、監測預警工作,必要時請專家組參加,做好監測預警工作。
(3)縣專班辦公室根據實際情況組織評估重汙染天氣應急減排措施的效果,及時補充完善應對措施。
(4)強製性汙染減排措施
①納入應急減排項目清單的工業企業應按照“一廠一策”實施方案要求實施橙色預警下的減排措施,積極利用區外來電,嚴格執行綠色節能調度,在滿足區域供電平衡和熱力供應的前提下,煤耗低的超低排放機組優先發電。
②機動車和非道路移動機械按移動源應急減排項目清單要求實施橙色預警下的減排措施,城區內應采取國四及以下排放標準柴油貨車、三輪汽車、拖拉機等限製通行的措施;礦山、港口、物流(除民生保障類)等涉及大宗物料運輸(日載貨車輛進出 20 輛次及以上)的單位停止使用國四及以下排放標準重型載貨車輛(含燃氣)運輸(特種車輛、危化品車輛等除外);施工工地、工業企業廠區和工業園區內停止使用國二及以下非道路移動機械(清潔能源和緊急檢修作業機械除外)。
③施工工地按揚塵源應急減排項目清單要求實施橙色預警下的減排措施。
(5)建議性汙染減排措施
①交通運輸部門加大公共交通運力保障,合理增加主幹道的公共交通工具的營運頻次和營運時間;
②在條件允許的情況下,采用人工影響局部天氣措施,改善大氣環境。
(6)健康防護指引
①停止舉辦露天比賽等大型群眾性戶外活動。
②中小學、幼兒園停止戶外活動。
③醫療機構增設呼吸類等相關疾病門診、急診,延長工作時間。
5.4 Ⅰ級響應措施
在落實縣區Ⅱ級響應措施的基礎上,增加以下措施:
(1)縣專班派出現場工作組和技術力量,督促指導應急響應工作。必要時與相鄰縣(市)進行協調溝通,采取相關應急聯動措施。
(2)強製性汙染減排措施
①納入應急減排項目清單的工業企業應按照“一廠一策”實施方案要求實施紅色預警下的減排措施。
②機動車和非道路移動機械按照移動源應急減排項目清單要求實施紅色預警下的減排措施,經專班同意,可采取限製部分機動車行駛等更加嚴格的機動車管控措施。重點區域城區過境柴油貨車繞行疏導,200總噸以下的幹散貨船、單殼化學品船、600噸載重以上的單殼油船停駛。
③施工工地按照揚塵源應急減排項目清單要求實施紅色預警下的減排措施。
(3)建議性汙染減排措施
①建議企事業單位根據實際情況,采取調休、錯峰上下班、遠程辦公等彈性工作製。
②倡導過境的柴油貨車繞行,避開主城區行駛。
(4)健康防護指引
①中小學、幼兒園臨時停課。
②停止舉辦戶外大型活動。
③一般人群避免戶外活動,室外作業人員停止或減少室外作業,並加強防護。
④根據空氣質量監測中主要汙染物種類,針對性開展主要汙染物健康危害的監測,包括人體內暴露水平以及生物效應指標等。
5.5 響應級別調整或終止
應急響應期間,根據預警級別調整,及時提升或降低應急響應的級別,提高應急響應的針對性。
當預警解除信息發布後,應急響應自動終止。
6 區域應急聯動
加強與周邊縣(市)區的協作,共同做好重汙染天氣應對工作。縣專班辦公室密切與周邊縣(市)區的溝通協調,加強信息共享,提高區域重汙染天氣預報預警的準確度,積極參與區域聯合預警會商;收到生態環境部門或區域預報中心的區域聯動預警提示信息後,及時通報並督促相關單位積極開展區域應急聯動,加強區域聯防聯控,共同降低重汙染天氣的影響。
將區域重汙染天氣應急聯動要求納入本縣重汙染天氣應急預案,按照區域聯動預警提示信息,結合我縣預案,及時啟動重汙染天氣預警和應急響應,通知企業及時實施“一廠一策”,按要求升級或解除預警,並將重汙染天氣應對信息報縣專班。
重大活動期間,根據環境空氣質量改善要求,采取相應應急響應措施。
7 總結評估
應急響應終止後需對重汙染天氣應急響應情況進行總結、評估。預警解除後1個工作日內,縣專班將重汙染天氣應對工作調度表報至市專班辦公室;預警解除後5個工作日內,縣專班將轄區內重汙染天氣應對總結評估報告以書麵形式報送市專班辦公室,總結評估報告應包括重汙染天氣發生及預警發布、應急響應啟動情況、采取的措施、取得的成效、存在的問題、汙染物應急減排比例等,並針對存在的突出問題提出改進措施。監測達到預警啟動條件而未啟動預警時,縣專班也應於5個工作日內報送書麵報告。
區域聯動預警解除後,縣專班辦公室視情組織開展重汙染天氣應對工作總結評估,並報縣專班。
8 應急保障
8.1 人力資源保障
加強重汙染天氣應急管理、監測預警、專家、醫護等應急隊伍建設,縣專班各成員單位應明確專門人員負責重汙染天氣應急工作,提高應對重汙染天氣的組織、協調、實施和監管能力,確保在重汙染天氣預警期間,能迅速參與並完成各項應急響應工作。衡陽市生態環境局衡南分局、縣氣象局要加強專業技術人員的日常培訓,適應重汙染天氣應對工作的需要。
8.2 資金保障
縣財政根據重汙染天氣應急工作需要合理做好資金保障工作。
8.3 科技保障
衡陽市生態環境局衡南分局、縣氣象局要加強合作,建立完善重汙染天氣監測預警體係,充分利用現有監測手段做好重汙染天氣過程的趨勢分析,完善會商研判機製,提高監測預報的準確度。
8.4 通信與信息保障
各有關部門要建立重汙染天氣應急值守製度,健全通信和信息保障機製,明確重汙染天氣應急負責人和聯絡員,並保持24小時通信暢通,保證應急信息和指令的及時有效傳達。
8.5 責任與獎懲
縣專班辦公室負責對有關成員單位專項實施方案等進行監督。
縣專班辦公室對在重汙染天氣應急處置工作中反應迅速、措施妥當、貢獻突出的先進集體和個人給予表彰。對因工作不力、履職缺位等導致未能有效應對重汙染天氣,導致影響我縣重汙染天氣相關目標完成的部門及個人,依法依紀追究相應責任。
對於未按要求執行排汙單位重汙染天氣應急措施的企業,依法實施處罰。對應急響應期間偷排偷放、屢查屢犯的企業,依法責令其停止生產,予以追究法律責任。績效分級為非最低等級的工業企業,在重汙染天氣應急響應期間存在違法違規行為的,進行降級處理。
9 預案管理
9.1 預案宣傳
縣人民政府及相關部門應充分利用互聯網、電視、廣播、報刊等新聞媒體及信息網絡,廣泛宣傳重汙染天氣應對的安全、健康知識,提高公眾預防、自救能力。
9.2 預案培訓
縣人民政府及相關部門要建立健全重汙染天氣應急預案培訓製度,根據應急預案職責分工,製定培訓計劃。縣專班辦公室和各成員單位應圍繞各自職責的落實和監管方式開展培訓,確保應急時監督執法到位;相關企事業單位應圍繞各自所需落實的應急措施開展技術培訓,確保各項應急措施安全、有效、全麵落實。重汙染天氣應急組織機構要定期組織重汙染天氣應對演練,及時總結評估,提高重汙染天氣應對工作的針對性和有效性。
9.3 預案管理
縣專班辦公室負責本預案的編製、解釋和日常管理,根據國家重汙染天氣應急工作布置和本預案實施情況,適時組織修訂,報縣人民政府審定。衡陽市生態環境局衡南分局配合完成縣應急減排項目清單的編製、修訂、發布等工作。
應急減排項目清單作為應急預案的組成部分,具有動態變化的特性,衡陽市生態環境局衡南分局應於每年9月中旬前完成應急減排項目清單的編製、修訂、發布等工作,衡南縣重汙染天氣應急預案和應急減排項目清單應當向社會公開,引導社會力量參與監督。
縣直相關部門應根據本預案有關要求,製定本部門重汙染天氣應急響應專項實施方案,根據本預案修訂情況適時進行修訂。
10 預案實施
本預案自公布之日起實施,有效期為5年。2021年衡南縣人民政府辦公室印發的《衡南縣重汙染天氣應急預案》(清政辦發〔2021〕3號)同時廢止。
附件:1.衡南縣重汙染天氣應急專班架構圖
2.衡南縣重汙染天氣應對流程圖
3.衡南縣生態環境應急專班各成員單位重汙染天氣應對工作職責分工表


衡南縣生態環境應急專班各成員單位重汙染
天氣應對工作職責分工表
序號 | 組織機構 | 職責 | |
1 | 專班 | 縣專班 | 負責重汙染天氣應急預案的組織實施,決定應急預案的啟動、調整和終止;負責指揮、組織、協調和督導落實重汙染天氣應急預案;負責向省生態環境廳、市人民政府、縣人民政府報告重汙染天氣應對工作進度情況;負責應急預案響應情況總結及評估。 |
2 | 縣專班辦公室 | 負責縣專班日常工作;貫徹落實縣專班的批示和部署;督導各成員單位落實應急響應措施情況;組織重汙染天氣態勢研判、會商,協調監測、預警等信息發布,跟蹤事態變化和應對情況;負責重汙染天氣應急預案的宣傳、培訓和演練;組織建立和運行縣重汙染天氣監測預警平台、預警響應平台;承擔縣專班交辦的其他工作。 | |
3 | 監測預警組 | 由衡陽市生態環境局衡南分局、縣氣象局及衡南生態環境監測站等組成,由衡陽市生態環境局衡南分局和縣氣象局負責製訂全縣重汙染天氣監測預警工作方案,由衡南生態環境監測站聯合縣氣象局實施環境空氣質量監測預報,並由衡南生態環境監測站向衡陽市生態環境局衡南分局提供重汙染天氣環境空氣監測、預測預報數據信息。由縣氣象局組織開展氣象監測並提供氣象數據信息。具體工作由衡陽市生態環境局衡南分局和縣氣象局牽頭,由縣重汙染天氣應急專班辦公室統一調度。 | |
4 | 重汙染天氣應對組 | 由衡陽市生態環境局衡南分局組織縣氣象局、縣住房和城鄉建設局、縣城市管理和綜合執法局、縣農業農村局、縣公安局、縣科技和工業信息化局,以及有關科研機構和單位的專家等組成,負責參與重汙染天氣監測、預警、響應及評估,製定重汙染天氣應對措施。 | |
5 | 督導檢查組 | 由衡陽市生態環境局衡南分局牽頭,縣科技和工業信息化局、縣公安局、縣住房和城鄉建設局、縣城市管理和綜合執法局、縣農業農村局等組成,負責對各相關單位的重汙染天氣應急準備、監測、預警、響應等職責落實情況進行監督檢查,對響應中存在的問題進行調查,並提出處理建議,組織開展響應效果評估以及損害調查評估等工作。 | |
6 | 宣傳 報道組 | 由縣委宣傳部牽頭,衡陽市生態環境局衡南分局、縣氣象局、縣衛生健康局、縣教育局、縣文化旅遊廣電體育局等部門組成,負責重汙染天氣應急工作和健康防護的信息發布、新聞報道、輿情正麵引導等。 | |
7 | 專班成員單位 | 縣委 宣傳部 | 負責指導重汙染天氣信息發布、新聞報道工作;協調國家、省、市、縣級媒體做好相關采訪報道工作;負責牽頭成立宣傳報道組,指導環保部門和縣屬新聞媒體對重汙染天氣應對工作進行廣泛宣傳和跟蹤報道,並負責督導縣屬新聞媒體在重汙染天氣響應期間向公眾發布健康防護信息。 |
8 | 衡南高新技術產業開發區 | 負責編製本級重汙染天氣應急預案,做好本轄區的重汙染天氣應急管理工作。 | |
9 | 縣發展和改革局 | 負責組織製定重汙染天氣電力行業重點排汙企業應急保障預案,組織相關企業編製和落實重汙染天氣應急響應操作方案;協調預警或應急狀態下的能源保障工作;負責對電力行業重點排汙企業落實重汙染天氣企業應急保障預案情況開展督查和檢查。 | |
10 | 縣教育局 | 負責組織中小學、幼兒園製定並落實重汙染天氣應急健康防護措施,製定並落實重汙染天氣停課、停操應急措施。 | |
11 | 縣科技和工業信息化局 | 負責組織協調全縣重汙染天氣預防、應對處置科技支撐工作;加強科技創新能力儲備,加快先進適用科技成果(新技術、新產品、新工藝等)轉化;根據市工信局、市生態環境局要求,負責會同衡陽市生態環境局衡南分局製訂大氣汙染防治特護期水泥行業錯峰生產計劃;負責會同衡陽市生態環境局衡南分局等相關部門開展大氣汙染防治特護期水泥行業錯峰生產計劃執行情況檢查;負責協調通信運營企業為重汙染天氣應急處置工作做好通訊保障,確保通過通訊渠道及時發布重汙染天氣應急響應相關信息。 | |
12 | 縣公安局 | 負責重汙染天氣下,加大對縣城規劃區內燃放煙花爆竹的查處力度,落實禁行區內重型貨車限行的監管,維護社會治安。 | |
13 | 縣財政局 | 負責保障縣級空氣重汙染天氣應急處置所需經費,並加強預算績效管理。 | |
14 | 衡陽市生態環境局衡南分局 | 負責縣專班辦公室日常工作;負責全縣大氣環境質量的監測與評估,會同縣氣象局建立重汙染天氣預警會商製度;指導、製訂並督促落實重汙染天氣工業企業限產、限排、停產方案;指導和督促縣區落實大氣工業源重汙染天氣企業應急響應操作方案,實施應急減排清單式管理,落實汙染物減排措施,並對重汙染天氣應急響應期間相關措施落實情況開展監督檢查;會同交通運輸、住房和城鄉建設、農業農村、水利等主管部門加強對非道路移動機械的監管,配合住房和城鄉建設部門開展建築施工工地、縣區道路揚塵控製和施工工地工程機械管控的監督檢查。 | |
15 | 縣住房和城鄉建設局 | 負責重汙染天氣下,加強對已進入施工監管的建築施工場地的土石方作業、建築拆除的監管;落實混凝土攪拌站和所監管工地相關聯的瀝青攪拌站停產、限產措施。 | |
16 | 縣交通運輸局 | 負責組織實施增加公共交通運輸能力等應急保障措施,加強對交通類施工工地的作業監督管理。 | |
17 | 縣農業 農村局 | 負責秸稈綜合利用的監督管理工作,配合指導秸稈露天禁燒工作。 | |
18 | 縣商務局 | 負責加強落實重汙染天氣加油站、成品油氣庫的油氣回收設施運行監管。 | |
19 | 縣文化旅遊廣電體育局 | 負責指導、協調媒體開展重汙染天氣防護科普,以及公眾健康防護知識的宣傳工作;負責組織、督導媒體及時準確向公眾發布重汙染天氣預警、應急及相關信息。負責指導、督促和協調廣播電視媒體做好重汙染天氣預警信息的發布工作;負責指導和協調廣播電視媒體開展重汙染天氣預防、控製措施的宣傳報道工作。 | |
20 | 縣衛生 健康局 | 負責組織、協調衛生防護和醫療救治,開展涉及重汙染天氣健康防護相關知識宣傳。 | |
21 | 縣應急 管理局 | 負責危險化學品在生產、儲存、使用過程中的安全生產工作;做好縣區重點汙染企業停產、限產時的安全生產工作;配合縣公安局指導和督促縣區實施禁限燃放煙花爆竹措施。 | |
22 | 縣市場監督管理局 | 負責指導和督促縣區組織開展重汙染天氣應急響應期間成品煤質量監管工作;督促檢查高耗能特種設備節能標準和鍋爐環境保護標準的執行情況;負責指導和督促縣區組織開展重汙染天氣應急響應期間成品油市場專項整治,對油品質量進行監督抽查,負責加油站計量監督管理。 | |
23 | 縣氣象局 | 配合建立大氣汙染監測預警聯動工作機製;會同衡陽市生態環境局衡南分局開展重汙染天氣氣象條件研判,聯合開展重汙染天氣預警區域與等級會商;組織、指導縣區適時開展人工影響天氣作業。 | |
24 | 縣城市管理和綜合執法局 | 負責重汙染天氣下,落實渣土工地揚塵汙染控製措施;負責督促落實增加道路清掃保潔和衝洗頻次措施;負責督促餐飲油煙、露天燒烤等油煙汙染控製措施實施。 | |
附件下載: