當前頁麵: 首頁 > 衡陽市生態環境局衡南分局 > 政務公開 > 政策文件及解讀 > 政策文件
關於完善主要汙染物排汙權有償使用收費和交易政府指導價格政策有關問題的通知(湘發改價費[2016]682號)




關於完善主要汙染物排汙權有償使用收費和交易政府指導價格政策有關問題的通知
湘發改價費〔2016〕682號
省環境保護廳,各市州及省直管縣發改委(局)、財政局:
根據《湖南省人民政府關於印發〈湖南省主要汙染物排汙權有償使用和交易管理辦法〉的通知》(湘政發〔2014〕4號)和《湖南省主要汙染物排汙權有償使用收入征收使用管理辦法》(湘財綜〔2014〕32號)規定,為進一步完善排汙權有償使用和交易價格體係,結合我省主要汙染物排汙權有償使用和交易的實際,現就有關問題通知如下:
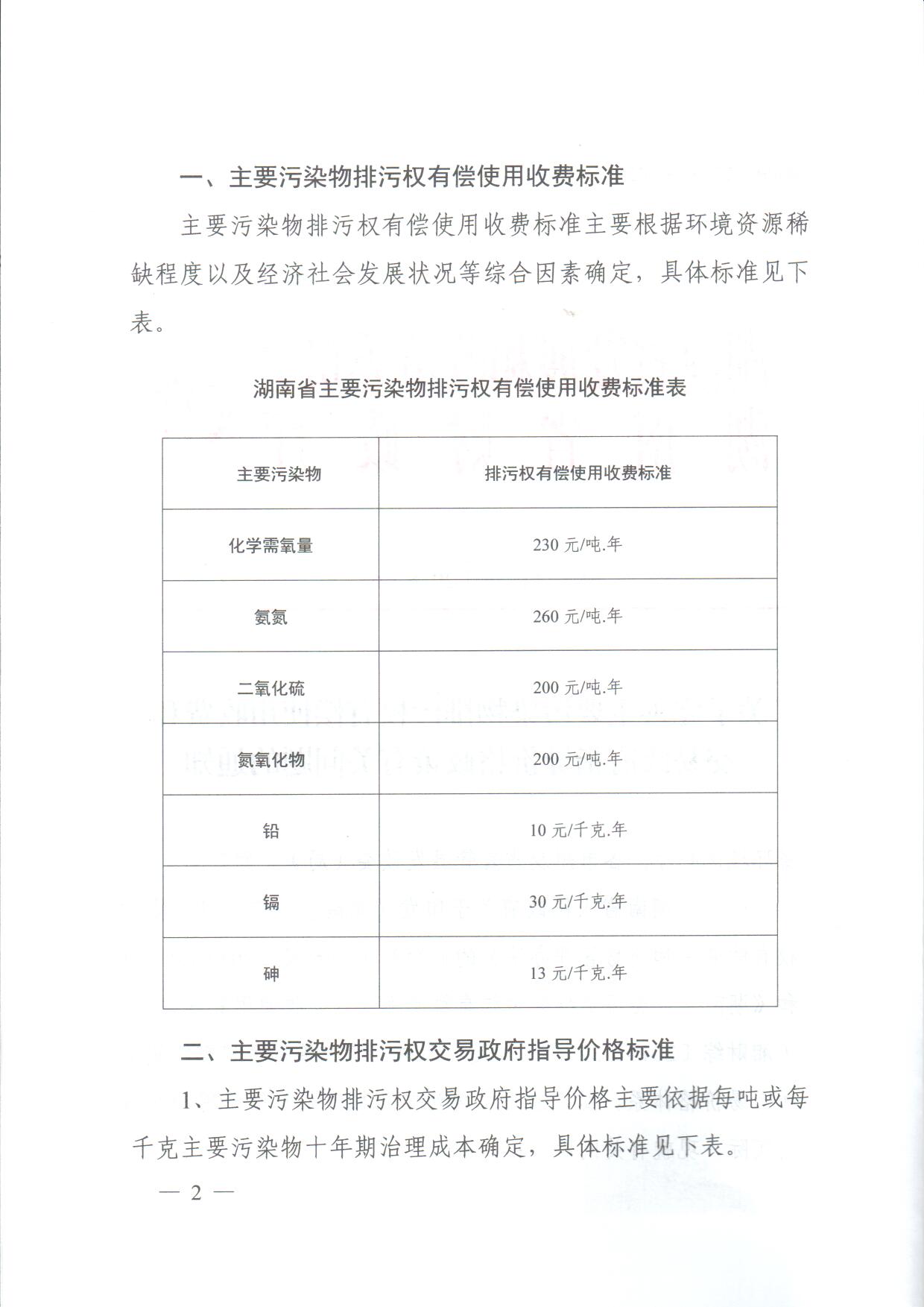
一、主要汙染物排汙權有償使用收費標準
主要汙染物排汙權有償使用收費標準主要根據環境資源稀缺程度以及經濟社會發展狀況等綜合因素確定,具體標準見下表。
湖南省主要汙染物排汙權有償使用收費標準表
主要汙染物 | 排汙權有償使用收費標準 |
化學需氧量 | 230元/噸.年 |
氨氮 | 260元/噸.年 |
二氧化硫 | 200元/噸.年 |
氮氧化物 | 200元/噸.年 |
鉛 | 10元/千克.年 |
鎘 | 30元/千克.年 |
砷 | 13元/千克.年 |
二、主要汙染物排汙權交易政府指導價格標準
1、主要汙染物排汙權交易政府指導價格主要依據每噸或每千克主要汙染物十年期治理成本確定,具體標準見下表。
湖南省主要汙染物排汙權交易政府指導價格標準表
主要汙染物 | 排汙權交易政府指導價格標準 |
化學需氧量 | 2萬元/噸 |
氨氮 | 4萬元/噸 |
二氧化硫 | 1.5萬元/噸 |
氮氧化物 | 2.5萬元/噸 |
鉛 | 500元/千克 |
鎘 | 600元/千克 |
砷 | 500元/千克 |
2、排汙單位向排汙權儲備交易機構申購排汙權,隻有一個排汙單位申購的,執行交易政府指導價;多個排汙單位申購同一指標的,以交易政府指導價作為底價,通過競價、拍賣等方式確定交易成交價,交易成交價不得低於交易政府指導價。
排汙權儲備交易機構向排汙單位回購富餘排汙權,執行交易政府指導價。
3、排汙單位之間發生的排汙權交易,遵循自願、公平的原則,按照市場供求關係,自行協商確定交易價格。
4、以市場交易方式購得主要汙染物排汙權的排汙單位,新購的排汙權指標在項目建設期內不需繳納主要汙染物排汙權有償使用費,正式投產運行之後再按照規定標準繳納。
本通知發布之前排汙單位已經通過市場交易方式購得的主要汙染物排汙權,從購得主要汙染物排汙權之日起十年內不需繳納主要汙染物排汙權有償使用費,十年之後再按規定標準繳納。
三、各執收單位接到本通知後,要做好收費公示。到同級財政主管部門辦理非稅收入相關手續,使用省財政廳統一印製的非稅收入票據。自覺接受價格、財政主管部門的監督檢查。
四、本通知自公布之日起執行。
湖南省發展和改革委員會
湖南省財政廳
2016年8月11日
附件下載: